- Aquest son les incidencies i consultes.
Organitzar o participar en una LAN Party és una experiència genial, però moure desenes o centenars d’equips a una mateixa xarxa sol generar un “ecosistema” típic de problemes tècnics.
Aquí tens un resum de les incidències i consultes més probables, dividides per categories:
1. Problemes de Xarxa (El clàssic)
És el cor de l’esdeveniment i, per tant, on més coses poden fallar.
- “No tinc internet, però el veí sí”: Sol ser un cable de xarxa defectuós, una mala configuració de la IP (IP fixa en lloc de DHCP) o un port del switch que s’ha penjat.
- Lags i pings alts: Provocats normalment per algú que s’està baixant un joc de 100 GB enmig de l’esdeveniment o per un bucle de xarxa (algú ha connectat un cable als dos extrems del mateix switch).
- Conflictes d’IP: Dos dispositius intentant usar la mateixa adreça.
2. Problemes Elèctrics
Quan connectes moltes fonts d’alimentació potents simultàniament, el sistema elèctric pateix.
- Salt de magnetotèrmics (els “ploms”): Massa ordinadors consumint en una sola línia. Passa molt quan la gent porta neveres elèctriques o microones sense avisar.
- Fonts d’alimentació cremades: Les pujades de tensió en xarxes elèctriques improvisades poden fer patir els components més febles.
- Falta d’endolls: El clàssic usuari que arriba amb torre, dos monitors, altaveus i carregador de mòbil, però només té una presa a la taula.
3. Consultes de Programari i Jocs
Encara que tothom ve preparat, sempre hi ha desajustos d’última hora.
- Versions desactualitzades: “Anem a jugar al Counter, però jo tinc la versió 1.2 i vosaltres la 1.3”. Això col·lapsa la xarxa si tothom comença a baixar el pegat a la vegada.
- Tallafocs (Firewalls) i Antivirus: Bloquegen la visibilitat de l’equip a la xarxa local, impedint que altres jugadors vegin la teva partida creada.
- Problemes de drivers: Gràfiques que fallen en el pitjor moment o perifèrics nous que no funcionen.
4. Seguretat i Consultes de l’Usuari
- “M’han robat el ratolí”: La seguretat física és vital. Moltes consultes són sobre on deixar l’equip si es va a dormir o a dinar.
- Pèrdua d’objectes: Cables, transformadors de portàtils i, sobretot, memòries USB.
- Soroll i temperatura: Queixes perquè fa massa calor a la sala o perquè el grup del costat crida massa a les 3 de la matinada.
Resum de Check-list per a l’organitzador:
| Incidència | Solució ràpida |
| Bucle de xarxa | Activar Spanning Tree Protocol (STP) als switches. |
| Sobrecàrrega elèctrica | Prohibir aparells d’alt consum (estufes, cafeteres). |
| Lentitud general | Limitar l’amplada de banda per usuari (QoS). |
Resolucio de l’incidencies i consultes en LAN PARTY
Per resoldre aquestes incidències en una LAN Party no només cal saber de tecnologia, sinó també tenir metodologia per no perdre el control quan 200 persones et miren amb cara de “vull jugar ja”.
Aquí tens el manual de resolució detallat:
1. Resolució de Problemes de Xarxa
L’usuari no té connexió (DHCP o Físic)
- Comprovació física: Mira si el LED del port del switch i de la targeta de xarxa de l’usuari estan encesos. Si no, canvia el cable de xarxa.
- Configuració IP: Molts jugadors venen d’usar IPs fixes a casa. Força l’equip a “Obtenir adreça IP automàticament”.
- Comanda ràpida (Windows):
ipconfig /releasei desprésipconfig /renew.
- Comanda ràpida (Windows):
- Aïllament: Si el problema persisteix, connecta el PC de l’usuari directament a un altre port del switch que sàpigues que funciona.
El “Lag” generalitzat (Bucles i QoS)
- Detecció de bucles: Si tota la xarxa cau de cop, algú ha creat un bucle (connectar dos ports del mateix switch entre si). Els switches gestionables t’indicaran quin port està saturat; si són “tontos”, hauràs de desconnectar cables un a un fins que la xarxa “respiri”.
- Gestió de l’amplada de banda: Utilitza un router/firewall amb QoS (Quality of Service) per prioritzar el trànsit dels jocs (paquets petits, UDP) per sobre de les descàrregues (paquets grans, TCP).
2. Resolució de Problemes Elèctrics
Salt del magnetotèrmic
- Càlcul de càrrega: No tornis a pujar el diferencial sense actuar. Identifica quins equips hi ha a la línia. Una línia típica de 16A suporta uns 3680W. Si cada PC consumeix uns 300W-500W, no pots posar més de 8-10 torres potents per fase.
- Redistribució: Mou algunes regletes a una altra línia o fase que estigui més lliure.
- Eliminació d’extres: Desconnecta cafeteres, ventiladors industrials o altaveus gegants que no siguin imprescindibles.
3. Resolució de Programari i Jocs
Versions de joc diferents
- Servidor de continguts local: La millor solució és tenir un servidor (com un Lancache) que guardi les actualitzacions d’Steam o Epic Games. Quan el primer usuari la baixa, els altres la baixen del servidor local a 1 Gbps en lloc d’internet.
- Còpia directa: En jocs que ho permetin, és més ràpid passar la carpeta del joc instal·lat mitjançant un disc dur extern o un FTP local.
El tallafoc bloqueja la partida
- Regles d’excepció: No demanis a l’usuari que desactivi tot l’antivirus (és perillós). Ensenya-li a afegir l’executable del joc a les “Excepcions de comunicació” del Firewall de Windows.
- Perfil de xarxa: Assegura’t que la connexió de l’usuari estigui marcada com a “Privada” o “Domèstica” i no com a “Pública”, ja que Windows bloqueja gairebé tot en xarxes públiques.
4. Resolució de Consultes Logístiques
Seguretat dels equips
- Kensington Locks: Recomana l’ús de cables de seguretat per a portàtils.
- Registre d’equips: A l’entrada, vincula el DNI de l’usuari amb el número de sèrie de la seva torre o monitor. Així, ningú pot sortir del recinte amb un equip que no sigui el seu.
Gestió de la temperatura
- Flux d’aire: No es tracta només de posar aire condicionat, sinó d’evitar “bosses d’aire calent”. Si hi ha moltes torres sota les taules, calen ventiladors que moguin l’aire cap amunt o cap a les sortides d’extracció.
Consell d’expert: Crea un sistema de tiquets simple (fins i tot un full de paper a la taula d’ajuda) per anotar quina incidència té cada fila. Això evita que els tècnics s’atabalin anant d’un lloc a l’altre sense ordre.
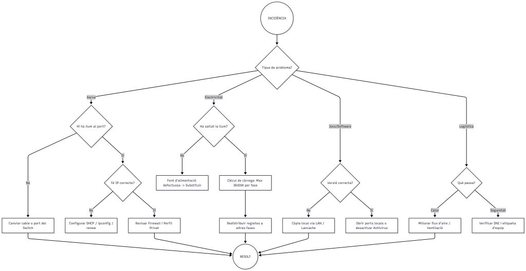
Aquí teniu el diagrama de flux(Flowchart) de les incidències i consultes
He creat el meu diagrama de flux(Flowchart) de les solucions de les incidències que consulto de LAN PARTY a l’editor Mermaid Live.
Aquí esta:
